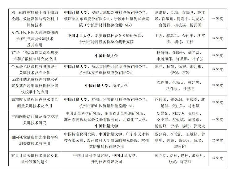
近日,国家市场监督管理总局发布《关于第二届市场监管科研成果奖授奖的决定》,共授奖63项,其中一等奖6项,二等奖15项,三等奖42项。我校共9项成果获奖,其中以我校为第一完成单位、葛洪良教授主持的《稀土磁性材料稀土原子物态检测、效能溯源与高效利用评价技术》获第二届市场监管科研成果奖一等奖。这是自2020年该奖项设立以来,我校再次获此殊荣。

该成果依托国家磁性材料及其制品质量检验检测中心、市场监管重点实验室等行业平台,在国家重点研发计划“国家质量基础设施”重点研发计划专项等的持续支持下,研究建立稀土元素物态检测技术,获得稀土元素分布及物态信息,基于居里温度反演稀土元素占位信息的稀土元素物态检测新方法,提出不同晶界形态下稀土元素物态检测及溯源方案;同时,通过理论计算和模拟、修正,以及大量的验证性试验,建立稀土元素分布和宏观磁性能之间的响应模型,从而对稀土永磁材料进行效能评价,实现对稀土磁性材料稀土元素物态的质量控制。项目开发的重稀土分布和效能溯源技术指导合作企业开发新产品11项、建立关键检测技术3项、发表SCI文章 25 篇、授权发明专利22件、主导国家标准制订2项,合作单位安徽大地熊和横店东磁近三年相关产品销售收入近 23 亿元,在计量检测单位和磁性材料企业得到推广应用,为提升稀土磁性材料产业的技术水平、推动稀土资源的高效利用、提高磁性材料的市场监管能力发挥了积极作用。
此次获奖中,我校作为第一完成单位同时获得三等奖5项,作为合作单位获得一等奖1项、二等奖1项、三等奖1项。

“十四五”以来,学校特色科研工作坚持“四个面向”,立足“老本行”,围绕《“十四五”市场监管科技发展规划》,积极发挥主管单位、学校部门、所在学院、科研团队的组织协同作用,通过特色项目实施、特色人才培养、特色平台创建、特色成果培育形成合力,赋能产业升级发展和行业增效提质,开拓学校科研高质量发展新局面。